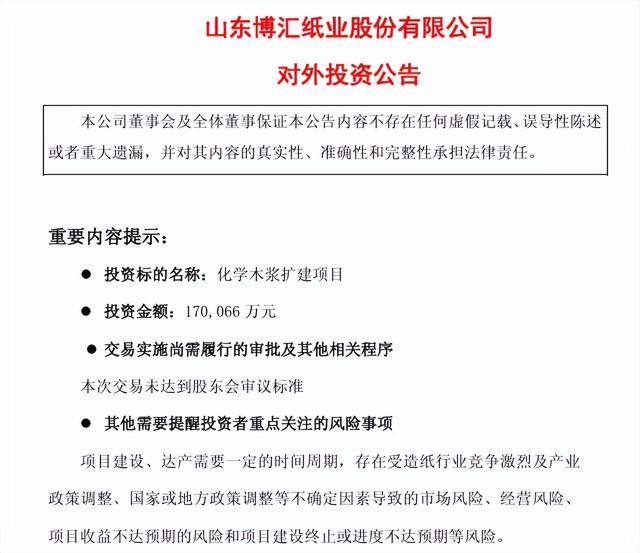
12月3日,博汇纸业(证券代码:600966)发布公告称,为调整现有原材料产品结构,提高原料、产品多样化,公司拟投资17.01亿元扩建化学木浆项目。项目建成后,由原年产9.5万吨化学木浆技改工程扩建至32万吨产能,增幅高达237%。

公告显示,该项目将采用国际先进的工艺技术和装备,并配置最新的自动化、数字化、智能化装备,覆盖生产、物流、能源、水环等整个项目。这不仅能保证各项技术经济指标处于领先水平,还可以提高效率、降低消耗、减少排污,符合“坚持环境保护、节能减排”的规划原则,延伸企业的产业链,实现原料、产品多样化,项目的实施有利于企业可持续发展。
博汇纸业表示,公司拟投资该项目时,充分考虑了公司自身资金积累、技术水平、市场环境等因素,该项目充分利用了公司原有落后产能,基于现有的工艺技术优势及经验优势,建成后能够有效提高公司原材料自供比例,降低公司生产成本,提升公司的核心竞争力与影响力。
业绩方面,博汇纸业2025年前三季度实现营业收入144.50亿元,同比增长3.46%,但归属于上市公司股东的净利润为1.21亿元,同比下降18.57%。博汇纸业的扩产或与其近年“增收不增利”的财务表现有关。
除此次大手笔投资之外,10月30日博汇纸业还向关联方广西金桂浆纸业有限公司、金隆浆纸业(江苏)有限公司出售部分化机浆闲置资产,评估金额3297.80万元。同时,子公司江苏博汇纸业有限公司拟向关联方汶瑞机械(山东)有限公司购买用于化机浆升级改造的新设备,用于提升优化原化机浆产能工艺水平,较大幅度节降化机浆化学品消耗及用量,降低化机浆吨浆成本。
据了解,博汇纸业注册地位于淄博市桓台县,主营业务是浆纸的研发、生产和销售,主要产品是白纸板、文化纸、箱板纸、石膏护面纸,2004年在上海证券交易所主板挂牌上市,公司现有注册资本13.4亿元人民币,拥有山东、江苏两大生产基地,员工5800余人。






