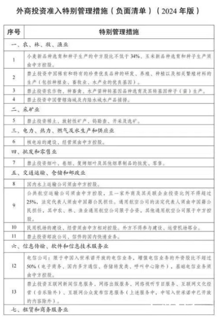
9月8日,国家发展改革委、商务部发布《外商投资准入特别管理措施(负面清单)(2024年版)》,取消制造业领域最后2个条目,我国制造业领域外资准入限制全部清零。
2024年版全国外资准入负面清单限制措施由31条减至29条,取消了制造业领域最后2个条目,即出版物印刷须由中方控股,以及禁止投资中药饮片的蒸、炒、炙、煅等炮制技术的应用及中成药保密处方产品的生产。中国社会科学院世界经济与政治研究所研究员高凌云表示,新版负面清单自今年11月1日起实施后,在制造业领域的准入环节,外资和内资将完全享受同等待遇,开启外资新篇章。
高凌云:制造业是我国开放最早的领域,也是市场竞争最充分、全球产业分工合作最紧密的领域。制造业领域外资准入限制措施,在全国范围内实现“清零”,是我国进一步扩大开放迈出的标志性的一步,充分彰显了我国扩大国际合作的积极意愿和支持经济全球化的鲜明态度。
在服务业扩大开放领域,国家发展改革委、商务部有关负责人表示,推动服务业的有序扩大开放是接下来工作重点。
商务部外国投资管理司司长朱冰:全国范围内制造业的限制措施“清零”,同时,立足于自身发展需要,推动电信、互联网、教育、文化、医疗等领域有序扩大开放。我们还将修订发布《外国投资者对上市公司战略投资管理办法》,引导更多优质外资进入资本市场进行长期投资。








